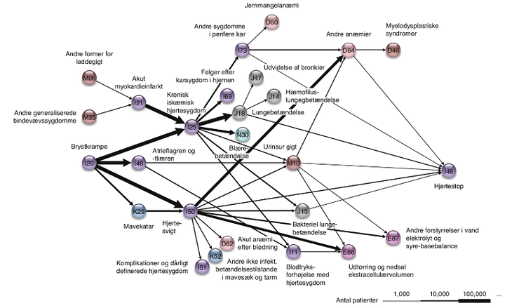
Hvis du lider af astma, vil du med stor sandsynlighed også få diabetes på et tidspunkt og endnu senere andre tilstødende sygdomme som øjenlidelser, fodsygdomme og hjerte/karproblemer.
Det viser en ny omfattende kortlægning af danskernes typiske sygdomsprofiler, som er foretaget ved analyse af store mængder data fra landspatientregisteret. Forskerne har lavet en profil over de sygdomme, som er registreret blandt 6,2 millioner individuelle danskere over de seneste 15 år.


























